“相聚云端,停课不停学”系列报道(十)--鄂明成教师经验分享
发布日期:2020-02-29 阅读次数:1228次 来源: 本科教学 作者:鄂明成
自动化制造系统课程直播教学设计
接到学校“停课不停学”的通知后,我就开始思考如何开展本学期的《自动化制造系统》课程。开展混合式教学,是目前情况下最好的选择。
1.学生端直播教学情况调研与测试
在疫情情况下,应用直播实施有效教学,首先应了解学生端现有网络和笔记本电脑情况。我采用报名小程序设计了问卷,对工业工程1801和1701班级的网络和笔记本情况进行了调研。我主讲的自动化制造系统课程的授课对象是工业工程1701班,我也是这个班级的班主任,所以对学生也非常了解。通过调研了解,该班只有一名同学没有电脑,现已经帮忙邮寄。还有一名同学,只有通过手机才能上网,我建议该学生通过热点连接手机上网,并学习中国大学MOOC课程进行测试,效果良好。通过上述调研,发现学生端网络和电脑硬件已经具备听直播课程的基本条件。作为班主任,我采用腾讯会议于2020.2.14召开了2020年第一次班会。通过班会,我一方面了解大家目前家庭生活和疫情的影响情况,另一方面系统地培训腾讯会议的应用,并现场测试直播效果。通过测试,学生端通过直播方式学习的条件已经具备。

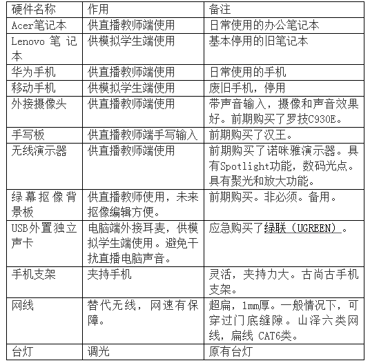
2.教师端直播教学设备与平台的配置
为了更好地开展直播教学,选择良好的设备和平台非常重要。在硬件设备方便,避免高投入,尽量采用已有硬件。硬件配置如下:

为了选择合适的教学平台,进行了多家平台的测试。平台包括两大类,一类是直播使用平台,包括会议系统和直播平台等,另一类为支持教学的互动平台。经过测试,最终选择直播授课平台方案如下:
(1)首选方案:腾讯会议(桌面共享和语音交流)+雨课堂(翻转课程实现,课堂互动)
(2)备选方案:腾讯课堂(桌面共享和语音交流)+雨课堂(翻转课程实现,课堂互动)
(3)保底方案:会议平台+普通PPT
经过测试,基本硬件和平台满足直播教学要求。

3.基于雨课堂的混合式教学设计
(1)依据雨课堂主要功能,设计混合式教学方案。

(2)有效教学结构选择
选择BOPPPS为有效教学结构。重点进行参与式教学设计,实现生生互动和师生互动。

(3)混合式教学建设框架设计
根据BOPPPS有效教学结构和雨课堂的功能,设计混合式教学建设框架。

(4)自动化制造系统混合式教学设计
依据课程目标和章节教学目标,确定课前、课中和课后教学内容,改造传统课程PPT。针对课程重点与核心内容,开展直播教学,并组织学生进行研讨。
以雨课堂为主,进行混合式教学设计,采集课前、课中和课后的教学数据,为形成性考核奠定基础。视情况采用腾讯会议、腾讯课堂或其他会议平台作为课程屏幕共享和语音交流的直播平台。采用学校课程平台作为普通静态教学资料的存储和备份。
我于2.25开展了自动化制造系统课程第一次直播课程。采用腾讯会议+雨课堂的直播方案,基本达到预期教学效果,有效开展了教学互动。










